Rujukan Pasien
Riwayat Perubahan
Details
| versi | Tanggal Pembaruan | Deskripsi Perubahan | Penanggung Jawab |
|---|---|---|---|
v5.1 | 04 Maret 2026 | Pembaruan alur detail teknis integrasi untuk rujukan rawat jalan, rawat inap, dan rawat darurat. | Anisatul ‘Afifah |
v5.0 | 27 Januari 2026 |
| Anisatul ‘Afifah |
v4.0 | 14 November 2025 | Pembaruan playbook meliputi alur integrasi dan narasi pada playbook yaitu dengan menambahkan Rawat Darurat pada Rawat Inap (memiliki alur yang sama sama seperti Rawat Inap). | Anisatul ‘Afifah |
v3.0 | 31 Oktober 2025 |
| Anisatul ‘Afifah |
v2.0 | 30 September 2025 | Pembaruan playbook sesuai alur terbaru (membuat kerangka besar dan beberapa narasi). | Anisatul ‘Afifah |
v1.0 | 5 Desember 2024 | Rilis Pertama. | Silvia Alvinia |
| Silakan klik setiap teks yang berwarna biru muda, untuk membaca panduan lebih detail/lanjut ke bagian yang direferensikan. |
POSTMAN SATUSEHAT
Kami menyediakan Postman SATUSEHAT yang berisi Environment dan Postman Collection SATUSEHAT. Anda dapat menggunakan Postman SATUSEHAT tersebut untuk mempermudah proses pemaham alur/skema dari pengiriman data SATUSEHAT pada modul ini ketika melakukan workshop secara mandiri.
Silakan terlebih dahulu men-download/mengunduh/froking environment dan Postman Collection SATUSEHAT sebelum mempelajari modul ini lebih dalam:
|
PREREQUISITES
Sebelum melakukan pengiriman data SATUSEHAT, terdapat 4 langkah yang perlu dilakukan yaitu:
Autentikasi ke SATUSEHAT,
Registrasi Struktur Organisasi,
Registrasi Struktur Lokasi,
Menyimpan Nomor IHS untuk Tenaga Kesehatan (
Practitioner).
Autentikasi
Informasi autentikasi atau pertukaran/transaksi data akan dibahas lebih lanjut pada Autentikasi
Registrasi Struktur Organisasi
Berikut ini adalah struktur organisasi dari Rujukan Pasien.

|
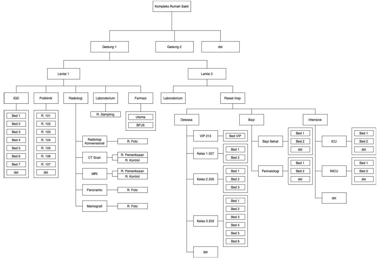
Registrasi Struktur Lokasi
Berikut ini adalah struktur lokasi dari Rujukan Pasien.

|
Nomor IHS untuk Tenaga Kesehatan
Proses pencarian SATUSEHAT ID dari tenaga kesehatan
|
INTEGRASI
Sistem rujukan pelayanan kesehatan perorangan menjelaskan bahwa sistem rujukan merupakan suatu penyelenggaraan pelayanan kesehatan yang mengatur pelimpahan tugas dan tanggung jawab pelayanan kesehatan secara timbal balik baik vertikal maupun horizontal. Pelayanan rujukan kesehatan dilaksanakan berdasarkan kompetensi fasilitas kesehatan, dimulai dari pelayanan fasilitas kesehatan tingkat pertama sampai dengan fasilitas kesehatan rujukan tingkat lanjut.
Playbook use case Rujukan Pasien dibuat sebagai panduan teknis untuk fasilitas pelayanan kesehatan atau pengembang rekam medis elektronik lainnya dalam melakukan proses integrasi dan interoperabilitas di dalam SATUSEHAT Platform (SSP), khususnya informasi terkait proses rujukan pasien. Playbook ini mencakup rujukan terkait Rawat Jalan, Rawat Inap, dan Rawat Darurat. Playbook ini menjelaskan secara detail mengenai standar tahapan alur integrasi dan format pengiriman data, mulai dari:
Rujukan Rawat Jalan
Pra Permintaan Kandidat Fasyankes Rujukan
Fasyankes Perujuk - Pra Permintaan Kandidat Fasyankes Rujukan (Task)
SATUSEHAT Rujukan - Memberikan Respon Kriteria Rujukan (Task)
Permintaan Kandidat Fasyankes Rujukan
Fasyankes Perujuk - Pencarian Kandidat Fasyankes Rujukan (Task)
SATUSEHAT Rujukan - Memberikan Rekomendasi Fasyankes Rujukan (Task)
Pengiriman Rujukan
Fasyankes Perujuk - Pengiriman Permintaan Rujukan (Bundle berisi ServiceRequest dan CarePlan)
Fasyankes Rujukan - Pendaftaran Kunjungan Rujukan (Encounter)
Rujukan Rawat Inap dan Rawat Darurat
Pra Permintaan Kandidat Fasyankes Rujukan
Fasyankes Perujuk - Pra Permintaan Kandidat Fasyankes Rujukan (Task)
SATUSEHAT Rujukan - Memberikan Respon Kriteria Rujukan (Task)
Permintaan Kandidat Fasyankes Rujukan
Fasyankes Perujuk - Pencarian Kandidat Fasyankes Rujukan (Task)
SATUSEHAT Rujukan - Memberikan Rekomendasi Fasyankes Rujukan (Task)
Pengiriman Tugas Rujukan
Fasyankes Perujuk - Pengiriman Tugas Rujukan (Bundle berisi Task dan CarePlan)
Fasyankes Rujukan - Persetujuan / Penolakan Tugas Rujukan (Task)
Pengiriman Rujukan
Fasyankes Perujuk - Pengiriman Permintaan Rujukan (ServiceRequest)
Fasyankes Rujukan - Pendaftaran Kunjungan Rujukan (Encounter)